Local Comercial Venta La Rioja

es
Español
English
Українська
Русский
Añadir nuevo listado Anuncio

90 m2

Volver a la búsqueda

70 000

Local Comercial Venta La Rioja

Enviar
Profesional Servicios Inmobiliarios Herreros, S.L.

70 000 778 €/m²

Local Comercial Venta La Rioja

Logroño, Logroño, Zona de , La Rioja

Ver el mapa

90 m²

Más Información

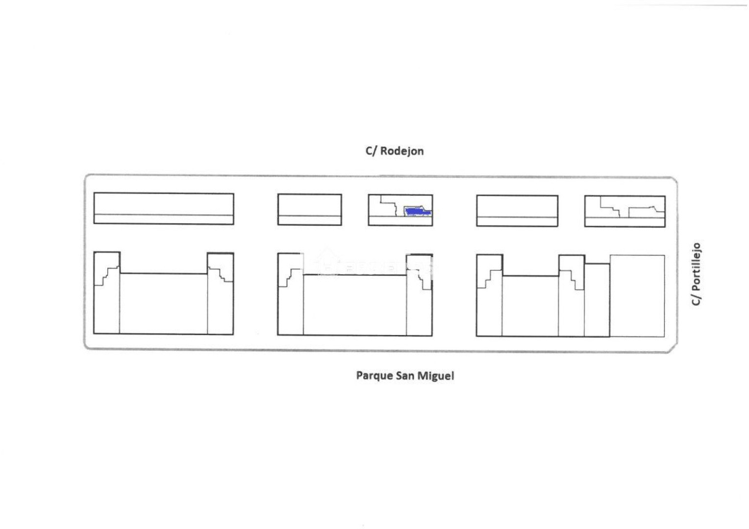
!Oportunidad única de INVERSIÓN! Local comercial en esquina en zona de expansión Te presentamos este amplio local comercial de 90 m2 con 19 metros de fachada EN ESQUINA, ubicado en una excelente esquina sobre un bulevar peatonal entre las calles Rodejon, Portillejo y Parque San Miguel. Con SALIDA DE HUMOS y un diseño diáfano, este espacio ofrece una gran versatilidad para adaptarlo a cualquier tipo de negocio. Además, se encuentra en una zona de nueva expansión urbana que cuenta con un entorno ya consolidado, lo que garantiza una alta afluencia de público y potencial de crecimiento. La ubicación es inmejorable, con una gran cantidad de viviendas que se entregarán en los próximos meses, asegurando un flujo constante de clientes en la zona. Este local es ideal para aquellos emprendedores que buscan establecer su negocio en una zona emergente pero con un alto nivel de consolidación. !No dejes pasar esta oportunidad de adquirir un local en una de las zonas con más proyección de la ciudad! Para más detalles, !contáctanos hoy mismo! Infórmate en INMOBILIARIA HERREROS C/Vara de Rey 44,Bajo 26002 Logroño Tfno. contacto: 941.240291

Actualizado: 7 de abril de 2026

7 vistas

Ubicación

Logroño, Logroño, Zona de , La Rioja

Recomendaciones

143 500

763 €/m²

Nave comercial en venta , Logroño, La Rioja

188 m²

52 500

348 €/m²

Nave comercial en venta en Calle Isaac Albeniz, 2, Logroño, La Rioja

151 m²

30 450

761 €/m²

Nave comercial en venta , Logroño, La Rioja

40 m²

108 182

2459 €/m²

Local Comercial Venta La Rioja

44 m²

165 664

331 €/m²

Local Comercial Venta La Rioja

500 m²

425 000

1181 €/m²

Local Comercial Venta La Rioja

1 baño

360 m²

79

80 000

800 €/m²

Local Comercial Venta La Rioja

1 baño

100 m²

65 000

650 €/m²

Local Comercial Venta La Rioja

100 m²

78

2 380 000

1602 €/m²

Local Comercial Venta La Rioja

1486 m²

1 170 000

3000 €/m²

Local Comercial Venta La Rioja

390 m²

Enviar
img
img
img
img
img
img
img
img
img
img
img
img
img
img
img
img
img
img
img
img
img
img